Установка и подключение
Ничего сложного в подключении диммера для LED-ламп нет. Всё, что понадобится, – индикатор и отвёртка. Регулятор напряжения включается в цепь последовательно с выключателем. А вот с установкой приходится повозиться.
Если у регулятора имеется опция «вкл./выкл.», его устанавливают вместо традиционного выключателя. Порядок установки:
- Стену высверлите перфоратором либо дрелью с цилиндрическим сверлом. Используйте коронки с алмазным или карбидно-вольфрамовым напылением и сверлите стену, включив безударный режим. Зубчатыми коронками – в ударном.
- Глубина высверливаемой ниши равна глубине подрозетника, диаметр – немного больше. Зубилом выбейте материал внутри высверленного контура и сформируйте глухое отверстие.
- Пробейте в стене штробу с помощью перфоратора или зубила. Она соединит распределительную коробку и выдолбленное вами отверстие.
- Проделайте канавку от штробы к светильнику. Возле отверстия заглубите её наискосок, чтобы подвести к задней стенке подрозетника.
- Уложите проводку в штробы и заполните их раствором.
- В подрозетнике выдавите заглушку со стороны подведённого провода. Заведите провод, торчащий из стены, в отверстие.
- Заложите в отверстие немного алебастрового или цементного раствора и установите подрозетник.
- С проводов, торчащих из подрозетника, снимите изоляцию, зачистите концы жил и подключите их к клеммам, расположенным на внутренней части диммера.
- Сложите провод по типу гармошки и поместите внутреннюю часть диммера в подрозетник. Выкрутите винты и разведите в стороны лапки-распорки. Прикрутите саморезы.
- Прищёлкните к подрозетнику переднюю панель диммера.
- Подсоедините провода к светильнику и проверьте, как функционирует регулятор.
Видео об установке диммера находится ниже:
Порядок подключения диммера на 220 В:
- Электричество не отключайте. С помощью индикатора определите фазу. Пометьте провод, чтобы не перепутать.
- Выключите электричество и приступайте к монтажу.
- У регулятора на корпусе есть выводы «L» и «N». Фазу прикрутите к «L», ноль – к «N».
- Крепко зажмите провода – создайте надёжный контакт. С помощью регулировочных болтов выровняйте корпус диммера, закрепите панель и протестируйте работу устройства.

Внушающие доверие диммируемые led-лампы
1.Uniel Е27 диммируемая LED-A60-11W/NW/FR/DIM
Светодиодная лампа Uniel
Общие характеристики | |
Тип лампы | Светодиодная |
Цвет колбы | Матовая |
Форма колбы | Груша |
Мощность | 11 Вт |
Напряжение | 175-250 В |
Свет | Теплый оттенок |
Пылевлагозащита | IP20 |
Цветовая температура | 3000 К |
Световой поток | 902 лм |
Индекс цветопередачи (Ra) | |
Диммирование | Есть |
Длинна | 112 мм |
Диаметр | 60 мм |
Срок службы | 30000 ч |
Страна бренда | Россия |
Примечание: Хороший конкурент зарубежным моделям |
2. Лампа светодиодная gauss 102502111-D, E27, A60, 11Вт
Светодиодная лампа Gauss
Общие характеристики | |
Тип лампы | Светодиодная |
Цвет колбы | Матовая |
Форма колбы | Шар |
Мощность | 11 Вт |
Напряжение | 150-265 В |
Свет | Теплый оттенок |
Пылевлагозащита | IP20 |
Цветовая температура | 3000 К |
Световой поток | 960 лм |
Индекс цветопередачи (Ra) | 90 |
Диммирование | Есть |
Длинна | 110 мм |
Диаметр | 60 мм |
Срок службы | 35000 ч |
3.Лампа светодиодная Osram PARATHOM CLASSIC А 75 11W 2700K
Филаментная светодиодная лампа Osram
Общие характеристики | |
Тип лампы | Светодиодная |
Цвет колбы | Матовая |
Форма колбы | Груша |
Мощность | 11 Вт |
Напряжение | 165-230 В |
Свет | Теплый оттенок |
Пылевлагозащита | IP20 |
Цветовая температура | 2700 К |
Световой поток | 1055 лм |
Диммирование | Есть |
Длинна | 110 мм |
Диаметр | 60 мм |
Срок службы | 25000 ч |
4.Лампа светодиодная Philips 929001209327
Cветодиодная лампа Philips 6.5 Вт
Общие характеристики | |
Тип лампы | Светодиодная |
Цвет колбы | Белая |
Форма колбы | Груша |
Мощность | 6.5 Вт |
Напряжение | 150-225 В |
Свет | Теплый оттенок |
Пылевлагозащита | IP20 |
Цветовая температура | 3000 К |
Световой поток | 600 лм |
Индекс цветопередачи (Ra) | |
Диммирование | Есть |
Длинна | 169 мм |
Диаметр | 52 мм |
Срок службы | 15000 ч |
Гарантия на модель | 2 года |
Рейтинг лучших поворотных диммеров
Schneider Electric Glossa 630W

Достойное изделие, которое без проблем выдерживает различные нагрузки и подойдет для эксплуатации в любом доме или квартиры. Регулировка осуществляется классическим способом. От пользователя требуется минимум усилий для монтажа. Крепления надежные и не портятся со временем.
Производитель оснастил прибор надежной защитой от попадания пыли и грязи. Но от чрезмерного воздействия влаги, прибор сломается. Производство осуществляется в России. Изделие отличается высоким качеством сборки и быстрой регулировкой.
Средняя стоимость – 3 200 рублей.
Schneider Electric Glossa 630W
Достоинства:
- Надежность;
- Безопасность;
- Легкая регулировка;
- Скоростное изменение света;
- Известный производитель.
Недостатки:
Schneider Electric AtlasDesign

Красивый и неповторимый диммер, который подойдет для многих пользователей. Продается в белом цветовом исполнении, что подчеркнет дизайн любого помещения. Тип регулировки – роторный. Крепление – винтовое, что большой плюс, учитывая качество сборки. Монтаж – скрытый, это дает возможность поместить прибор в любое удобное место. Класс защиты такой же, как у предыдущих моделей. Поверхность глянцевая. Регулировка осуществляется быстро.
Средняя стоимость – 1 400 рублей.
Schneider Electric AtlasDesign
Достоинства:
- Небольшая цена;
- Качественная сборка;
- Долговечность;
- Удобный способ регулировки;
- Приятное исполнение.
Недостатки:
TDM ELECTRIC Ладога SQ1801-0109

Простой диммер, который подойдет для регулировки светодиодных ламп. Корпус выполнен хорошо, не шатается, даже если приложить небольшие усилия. Регулировка плавная и удобная. Дизайн стандартный, ничего отличающегося у этого изделия нет. Крепление – винтовое.
Поверхность глянцевая, не царапается и не оставляет отпечатков. Единственный недостаток такого прибора – материал изготовления. Через полгода-год, продукт потеряет приятный внешний вид, а пластик со временем начнет желтеть от солнечных лучей. Максимальная мощность, которую может выдержать устройство – 600 Вт
Но перед покупкой важно не забыть оставить 20% на возможные перегрузки, так как изделие чувствительно к этому
Средняя стоимость – 280 рублей.
TDM ELECTRIC Ладога SQ1801-0109
Достоинства:
- Низкая цена;
- Хорошо работает со светодиодными лампами;
- Неплохая сборка.
Недостатки:
Etika 672619

Отличное брендовое изделие, которое легко выдерживает нагрузки до 300 Вт. Изготовлено из качественного пластика, который не утратит уникальный внешний вид со временем и не поцарапается от небрежного отношения. Максимальное количество ламп, с которыми прибор способен работать – 10 шт. Продается в антрацитовом цвете. Для крепления используется винтовой способ, отличающийся высокой надежностью и долговечностью. На продукт распространяется длительная гарантия, что позволит эксплуатировать диммер без опасений.
Средняя цена – 3 000 рублей.
Etika 672619
Достоинства:
- Подойдет для установки со светодиодными лампами 5-75 Вт;
- Необычный внешний вид;
- Качественная сборка;
- Корпус устойчив к царапинам;
- Быстрая регулировка.
Недостатки:
Simon D790N

Надежный российский прибор с минимальной мощностью в 5 Вт, даст возможность установить его в любое место от комнаты до зала. Максимальное значение составляет 215 Вт. На изделие распространяется годовая гарантия, что большой плюс для тех, кто хочет удостовериться в качестве предлагаемого товара.
Форма выпуска – квадрат. Способ изменения яркости – поворотный. Корпус изготовлен из технополимера, что также является дополнительным преимуществом. Не царапается и не портится от воздействия ультрафиолетовых лучей.
Simon D790N
Достоинства:
- Качество;
- Долговечность;
- Надежное крепление;
- Уровень радиопомех соответствует EN-55015;
- Простой монтаж.
Недостатки:
Светорегуляторы для светодиодных ламп: оцениваем преимущества
Диммер для светодиодных ламп 220в может быть встроен в саму лампу, используемую в бытовых целях. Или же представляет собой отдельное устройство и более мощные системы для театров или световых инсталляций.
Главное их отличие от диммеров для ламп накаливания: для регулирования светового потока не надо понижать или повышать силу тока в лампе.
Работа светодиодных ламп с диммером осуществляется по принципу широтно-импульсной модуляции, при котором светодиод питают импульсами постоянного тока. Амплитуда таких импульсов равна оптимальному значению тока. Варьируя их ширину, изменяют яркость свечения диодной лампы для дома. При высокой, до 300 кГц, частоте импульсов глаз человека воспринимает совокупность импульсов как ровное свечение.
Диммирование не снижает срока службы светодиодных светильников. Если сравнивать с обычным режимом работы светодиодов, это позволяет сэкономить до 35% потребляемой электроэнергии. В отличие от ламп накаливания диммирование LED ламп эффективно работает в условиях небольшой освещенности.
Кроме этого, существует еще ряд преимуществ:
- надежность;
- бесшумность;
- небольшой вес и компактные размеры диммера;
- безопасность;
- устойчивость к перегрузкам сети;
- плавный пуск;
- возможность управления одним или группой светильников.
Виды диммеров: как регулировать и где устанавливать
Светорегуляторы различаются по способу управления:
- Механические: кнопочные или повортные, самые простые по устройству и управлению.
- Электронные: сенсорные или с бесконтактным датчиком срабатывания.
- Акустические. Срабатывание происходит от голосовой команды или громкого звука.
- Дистанционные. Регулирование освещение производится с пульта дистанционного управления.
Экономить электроэнергию можно используя не только современные осветительные приборы и устройства внутри помещений. Для этих целей широкое применение получило фотореле для уличного освещения. Схема и порядок установки такого прибора зависит от его конструкции.
В истории возникновения лампочки поучаствовало немало ученых. Тут можно узнать, что изобрел в свое время каждый из них.
В зависимости от способа монтажа они бывают:
- наружной установки – накладные;
- внутренней установки – встраиваемые;
- модульные – для установки в электрощите на DIN-рейку.
Правило совместного использования светодиодных ламп с диммером
Не все светодиоды пригодны для регулирования яркости освещения. Работа светодиодной лампы через диммер может сказаться на её функционировании. И к тому же может стать причиной отказа в гарантийном обслуживании светильника.
Важно! Для корректной работы регулятора яркости, с ним можно использовать только светодиодные лампы под диммер.
Диммер своими руками
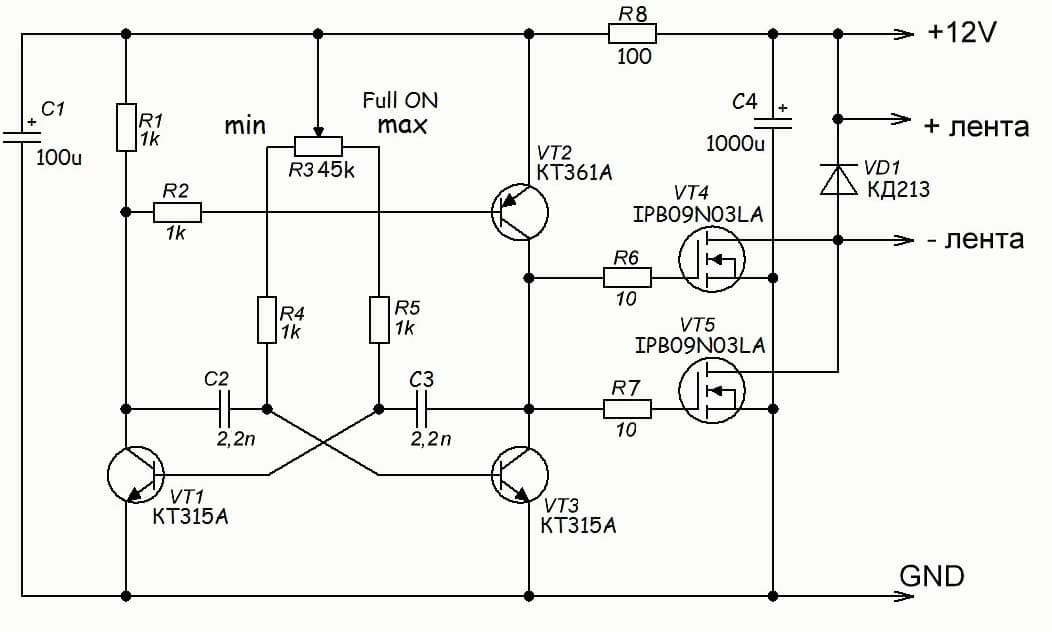
С диммерами для светодиодной ленты мы более или менее разобрались. Настала пора выяснить, как сделать диммер своими руками, и вообще возможно ли это. Поскольку я не знаю уровня твоей подготовки, остановлюсь на достаточно простой схеме. Она выполнена на доступной элементной базе, но неплохо выполняет функции светорегулятора и войдет в корпус стандартного выключателя.
Простая схема диммера для светодиодной ленты, использующая ШИМ метод регулировки
На транзисторах VT1, VT3 собран классический мультивибратор с изменяемой скважностью, причем правое плечо мультивибратора усилено транзистором VT2, образующим с VT3 двухтактный ключ. Емкости конденсаторов C2 и C3 выбраны такими, чтобы при любой скважности частота генератора составляла 14 кГц. Это исключит мерцание ленты и ее «звон» при низкой яркости
Скважность изменяется при помощи переменного резистора R3
Это исключит мерцание ленты и ее «звон» при низкой яркости
Скважность изменяется при помощи переменного резистора R3
Мультивибратор нагружен на мощный ключ, выполненный на полевых (MOSFET) транзисторах VT4, VT5, включенных параллельно. Диод VD1 защищает транзисторы от напряжения обратной индукции, которая может возникнуть в питающих СЛ проводах, если они достаточно длинные.
В схеме использованы полевые транзисторы с каналом N-типа. Как быть, если ты нашел похожие с каналом P-типа? Ничего страшного. Саму схему диммера менять не придется, достаточно поменять местами крайние выводы переменного резистора R3 и изменить схему включения VT4, VT5.
Вариант светорегулятора на полевых транзисторах с каналом P-типа
Данный прибор обеспечивает регулировку яркости ленты от 10 до 90%, что совсем неплохо для такой простой схемы.
Теперь по деталям. КТ315 и КТ361 – самые распространенные транзисторы у радиолюбителей, и найти их можно почти в любой бытовой аппаратуре отечественного производства 90-х годов. Даже сейчас в магазине «КэТэшки» они стоят пару рублей.
Полевые транзисторы можно выпаять из любой материнской платы неисправного ПК. Если мощность СЛ не превышает 35 Вт, то транзисторы VT4, VT5 могут работать без радиатора. Если мощность будет выше, то радиатор, конечно, понадобится.
Любопытно, что эта схема не нуждается в выключателе. При повороте движка резистора R3 до упора влево по схеме (уровень яркости ниже 10%), генерация сорвется из за сильной разбалансировки плеч мультивибратора (R4 против R3+R5). Транзисторы VT2, VT3 «заклинит» в положении, надежно запирающем VT4, VT5. СЛ погаснет.
Диммирование светодиодных светильников: важные советы по их эксплуатации
Свои значительные преимущества большинство Led ламп теряют при попытках регулировать силу создаваемой ими освещенности. Обыкновенный диммер, созданный для работы с нитями накала, вызывает их мигание, дребезг, а то и вовсе не зажигает свет.
Объясняется это тем, что полупроводниковый переход светодиода работает нормально только от прохождения по нему постоянного тока, а не синусоиды.
У самых дешевых светодиодных ламп этим вопросом занимается простой драйвер ASD JCDR. Он создает стабилизированный постоянный ток для питания полупроводникового перехода из гармоничного напряжения 220 вольт.
Когда вид синусоиды искажается диммером, то обычный драйвер не справляется с такой формой сигнала. Чем больше в выходном напряжении светорегулятора присутствует бестоковых пауз, тем хуже условия для стабилизации тока.
Кроме того, в обычный драйвер заложена очень простая функция: стабилизировать выходной ток при меняющемся входном уровне напряжения.
Именно так он и работает с диммером, когда ручкой светорегулятора мы пытаемся настроить яркость свечения, то электронный модуль сопротивляется как только может: в одной ситуации он просто отключает светодиоды, а в другой действует не предсказуемо.
Поэтому для регулирования освещенности производители создают светодиодные лампы со специальными драйверами, хорошо приспособленными к работе в сложных условиях.
Они имеют более сложную конструкцию, чем для нитей накаливания и создают принципиально другую отсечку полуволны тока по заднему фронту: falling edge.
Устройство такого модуля сложнее за счет использования мощных полевых транзисторов. Такой Dimmer дороже по стоимости, но его выходной сигнал с принципом отсечки заднего фронта лучше подходит для светодиодов.
Особенности конструкций диммируемых led светильников
У них немного изменена структурная схема: в нее добавлена функция слежения величины входного напряжения и управления по его уровню выходным током.
Действует это все в строго заданных пределах регулирования, а когда создается перенапряжение, то срабатывает встроенная защита. Она отключает светодиоды.
Led лампу, в которую встроен такой dimmer, называют диммируемой. Она имеет специальную маркировку, обозначаемую на заводской упаковке и в технической документации (dimmeble). Может показываться знаком ручки поворотного диммера.
Однако в ходе практических экспериментов было создано 4 типа конструкции модуля электронного драйвера:
- встраиваемого внутрь светильника;
внешнего изготовления отдельным модулем;
встроенного внутрь корпуса светильника с диммером единым блоком;
специального диммируемого драйвера.
На что обращать внимание
К преимуществам диммируемых светодиодных светильников относят:
- Простой способ управления освещенностью рабочего места.
- Плавное регулирование выходного сигнала.
Стабильное поддержание цветовой температуры при любой яркости.
Их недостатки:
- Повышенная стоимость.
- Плохая совместимость оборудования разных производителей.
- Большой уровень нижнего уровня регулирования: 9-25% от начальной мощности.
Высокая стоимость диммируемой светодиодной лампы оправдывается удобством ее эксплуатации и универсальными возможностями.
Рекомендации по выбору led светильника
Предлагаю вашему вниманию краткую инструкцию из пяти пунктов.
Шаг №1: оценка светового потока.
Поскольку мы привыкли к лампам накаливания, то производители специально указывают световой поток своей продукции применительно к ним прямо на упаковке.
Они подчеркивают, что 1 ватт led источника дает столько же света, как 10 от нити накаливания.
Шаг №2: проверка типа цоколя.
Все конструкции светодиодных ламп создаются для работы с разными патронами. Они стандартизированы. Выбирайте те, к которым вам не потребуется приобретать дополнительные патроны или переходники.
Иначе дизайн вашей светодиодной люстры можно легко испортить.
Шаг №3: анализ способностей диммирования.
Проверяйте на упаковке наличие надписи dimmeble или обозначение ручки поворотного диммера. Помните, что не приспособленная led лампа не станет реагировать световым потоком на изменяющееся напряжение, а даже способна повредиться.
Шаг №4: оценка формы и размеров.
Этот пункт важен потому, что светильник с большими габаритами может банально не поместиться в малогабаритном плафоне или не подойдет по дизайну.
Шаг №5: выбор бренда известного производителя и продавца.
Надеюсь, что здесь особые комментарии вам не нужны.
Больший срок службы
Положительным моментом и преимуществом постоянной работы светодиодов в режиме пониженной яркости, является увеличение их срока службы.
Например, если изначально взять лампочку в два раза мощнее чем вам было нужно, и выкрутить диммером ее на требуемую яркость, такой светильник 100% прослужит не только заявленный заводом срок, но и гораздо дольше.
А вот с галогенными лампами ситуация может быть противоположной. Кроме того, диммирование приводит к уменьшению тепловыделения.
Исходя из вышеизложенного, специалисты всегда рекомендуют покупать диммеры и лампы под них в одном магазине, с наглядной проверкой на совместимость их функций. В этом случае вы 100% не столкнетесь ни с какими сюрпризами и неприятностями.
Что такое диммер и зачем он нужен?
Диммер – электронный прибор способный регулировать мощность, за счёт регулирования напряжения, поступающего к нагрузке. Определение весьма сухое и скучное, давайте более простым языком объясним принцип действия.
Мощность зависит от напряжения и тока в нагрузке. Это значит, что если уменьшить одну из составляющих уменьшиться и мощность. Напряжение и ток связаны законом Ома, а значит уменьшить мощность вашего прибора (яркость светильника) можно, увеличив общее сопротивление нагрузки. То есть использовать балластные резисторы, дроссели или конденсаторы.
Можно ли подключать светодиодные лампы через диммер? Можно. Но не все будут стабильно регулироваться. Тут нужны специальные светодиодные лампы под диммер.
Светодиодные лампы, регулируемые диммером, подойдут для работы с любым регулятором. Но есть некоторые нюансы в отличии типа регулировки напряжения. Это определяется схемотехникой диммера, различия будут подробно описаны в следующих разделах статьи. От типа диммера зависит насколько хорошо будут регулироваться LED.
Какие светодиодные лампы можно использовать с диммером? В этом вопросе всё крайне индивидуально. Все зависит как от схемы самой лампочки, так и от схематики регулятора. В общем случае – отлично подходят так называемые диммируемые светодиодные лампы.
Как подключить диммер
Все работы по установке нового устройства выполняют при отключенном электропитании. Создают условия, препятствующие случайной подаче напряжения. На следующем рисунке приведены типовые схемы подключения:

Различные варианты подключения
В следующем перечне отмечены особенности каждого варианта:
- Эту схему используют при монтаже диммера вместо обычного выключателя.
- Такой вариант применяют, если общий свет зажигают в одном месте, а плавная регулировка нужна в другом.
- Так подключают устройства управления в крупных комнатах. Пользователь сможет любым из двух диммеров регулировать яркость светильников.
- Последний вариант пригодится для оснащения длинных коридоров. Общие выключатели монтируют на входе и около выхода.

Диммеры для светодиодных ламп 220В устанавливают при отключенном питании
Наличие фазы проверяют с помощью специальной отвертки-щупа. Этот провод подсоединяется к той клемме диммера, около которой нанесен знак «L». Включение общего питания выполняют только после завершения монтажных операций и закрепления декоративной крышки.
Схема подключения диммера для светодиодных ламп 220 В
Если домашний мастер знаком с азами электротехники, то вопрос, как подключить диммер, сложностей для него не составит. И все же рассмотрим в общих чертах, как она выполняется. Первым делом нужно найти фазный провод
Делать это нужно осторожно, соблюдая правила электробезопасности. Отметив его отключаем напряжение с вводного щита
Нулевая и заземляющая жила идет напрямую на светильники, а фазная прерывается светорегулятором, по аналогии с выключателем.
Схема подключения диммера к сети и осветительному прибору
Полезный совет! При производстве монтажа светорегулятора на штатное место выключателя, не стоит надеяться, что последний был правильно подключен – нужно проверить провод отверткой индикатором. Если на выключатель шел нулевой провод (так бывает, когда монтажник неопытный), открываем распределительную коробку и разводим электропроводку правильно.
Светодиодные диммеры и их совместимость с лампами
Со светодиодными лампами работать сможет не каждый диммер. Для того чтобы осуществлять вам потребуется либо обычный диммер для специальных ламп или диммер, который имеет ШИМ функцию. Но существуют и другие проблемы. Например, некоторые компании выпускают светодиодные лампы, которые могут работать только с определенным светорегулятором. Обычно у продавцов этих товаров должны быть специальные таблицы, которые помогут определить совместимость.
При подборке светорегулятора вам также необходимо учитывать и его мощность. Вот вам советы, которые помогут провести правильные расчеты.

Но лучшим методом для проверки считается эмпирический метод. Для этого придите в магазин с лампой и проверьте ее работу.
ТОП-3 паяльников для плат
Чтобы собрать качественную схему, что будет служить долгие годы, приобрести желательно хороший аппарат для пайки. На рынке известны производители, сумевшие доказать качество своей продукции:
- Немецкая компания Ersa. Пальники очень хорошие, но у производителя есть существенный недостаток – продукция продается по большой цене, а потому приобретают в основном для профессионального использования.
- Quick – китайская компания, не уступающая по качеству, но выпускающая модели по приемлемым ценам.
- Бюджетный вариант Luckey. Такая модель – идеальна для новичков. Но нельзя оставлять прибор без присмотра – бывали случаи возгорания.
Посмотрите на картинке укомплектованный паяльник для микросхем:
Паяльник
Чтобы выбрать хороший паяльник для плат, нужно внимательно посмотреть на его основные характеристики. Мощность в 10 Вт подойдет для сборки простых микроплат – достаточный уровень нагрева и не придется беспокоиться о перегреве схемы. Для бытовых условий же приобретают на 20-40 Вт. Большая мощность не понадобится, ведь подобные паяльники применяют уже для работы с радиаторами и металлами.
Особое внимание уделяйте изучению ручки. Она не должна нагреваться при работе – иначе пострадают руки. Желательно выбирать эту деталь из древесины
Пластик нагреется очень скоро, а эбонит утяжелит весь прибор и работать с маленькими деталями будет неудобно. Поэтому дерево – наиболее подходящий вариант как с точки зрения устойчивости к нагреву, так и удобства
Желательно выбирать эту деталь из древесины. Пластик нагреется очень скоро, а эбонит утяжелит весь прибор и работать с маленькими деталями будет неудобно. Поэтому дерево – наиболее подходящий вариант как с точки зрения устойчивости к нагреву, так и удобства.
На жало тоже обращайте внимание при покупке. Медь – самый подходящий вариант, поскольку его будет проще обрабатывать, очищать от прилипшего нагара. Часто выпускаются модели с набором жал, различающихся по форме
Для пайки микросхем это весьма удобно – появляется возможность регулирования длины. Прямое жало подходит для обучения новичков, но опытные пользователи могут применять и с различными загибами под разными углами
Часто выпускаются модели с набором жал, различающихся по форме. Для пайки микросхем это весьма удобно – появляется возможность регулирования длины. Прямое жало подходит для обучения новичков, но опытные пользователи могут применять и с различными загибами под разными углами.
В чем различия диммеров
Существует немало параметров, на которые следует обратить внимание при выборе приспособления. Некоторые устройства подходят для большинства разновидностей лампочек, в то время как другие используются только в сочетании с диммироидными. Приобретая выключатели с регулятором яркости, нужно обратить внимание на тип монтажа
Они могут быть для наружной и внутренней установки, а также на DIN-рейках
Приобретая выключатели с регулятором яркости, нужно обратить внимание на тип монтажа. Они могут быть для наружной и внутренней установки, а также на DIN-рейках. Кроме того, такие приспособления различаются в зависимости от способа управления и исполнения
Светорегуляторы подразделяются и по способу регулирования
Кроме того, такие приспособления различаются в зависимости от способа управления и исполнения. Светорегуляторы подразделяются и по способу регулирования.
По типу монтажа
Наружное крепление диммера является наиболее простым. Такие выключатели представляют собой небольшую коробочку, в которой присутствуют все элементы регулятора. Для установки такого типа светорегуляторов нет необходимости высверливать в стене нишу. Коробка может крепиться непосредственно на стену.
Наружные светорегуляторы наиболее часто используется при обустройстве системы освещения в промышленных помещениях, где красота дизайна не является приоритетом. Кроме того, такие устройства используются при оформлении интерьера в урбанистическом и других стилях, когда наружная проводка подчеркивает замысел дизайнера.
Внутренние диммеры бывают 2 типов. К первому относятся устройства, представляющие собой коробку, установка которой требует высверливания ниши. После монтажа верхняя часть коробки не выступает над поверхностью стены. Ко второму типу относятся приспособления, предназначенные для подключения точечных светильников, в которых присутствуют светодиодные лампочки. Такие устройства отличаются небольшими размерами и крепятся при монтаже проводки. Данные портативные диммеры имеют дистанционное управление.
Модульный светорегулятор для светодиодных ламп устанавливается на DIN-рейках. Устанавливается данный диммер в распределительных щитках, но может применяться и для регулировки освещения и создания световых эффектов. Такие устройства используются при создании системы «Умный дом». Установка светорегулятора выполняется в монтажную коробку. Диммер управляется пультом дистанционного управления, т.к. он не выходит на поверхность.
По исполнению
В зависимости от типа исполнения регуляторы яркости света могут быть:
- поворотно-нажимными;
- поворотными;
- кнопочными;
- сенсорными.
К самым простым вариантам относится поворотный тип диммера. Он отличается простым функционалом. Регуляция яркости осуществляется за счет круглой поворотной шашки или ручки. Ее вращение происходит по и против часовой стрелки.
Поворотно-нажимной тип почти не отличается от поворотного. При одном нажатии свет загорается с той яркостью, которая была выставлена в последний раз. Поворотный рычаг или шашка используется для регулировки яркости.
Кнопочный тип внешне похож на стандартный выключатель. На регуляторе присутствуют 1 или 2 кнопки. Нажимая на них, можно быстро установить необходимую яркость. Такая конструкция является простой и надежной, но выглядит современной.
Сенсорные диммеры являются наиболее технологичными. Их дизайн может быть самым разным. Сенсор может быть ровным, представлен кружком и т.д. Приборы могут быть использованы при оформлении большинства вариантов интерьеров. Выглядят такие диммеры красиво, но при поломке нередко требуется менять прибор.
По способу регулировки
Диммеры переменного тока подразделяются по принципу регулирования работы. Диммер с отсечкой по переднему фронту – самый дешевый и распространенный. Схема его проста: внутри на нагрузку происходит подача только полуволны, в то время как ее начало срезается. На лампочку подается нагрузка с заданной амплитудой, а затем наблюдается ее затухание, когда синусоида проходит через ноль.
Второй вариант – диммер с отсечкой по заднему фронту. В этом случае регуляция яркости происходит не с «нуля», а в заданном диапазоне. Кроме того, в отдельный класс выделяются светильники с уже установленными регуляторами. Они регулируются за счет кнопок или пульта.
Когда обычная светодиодная лампа диммируется?
Иногда обычная светодиодная лампа все таки может подавать «признаки» регулировки яркости, даже если она и не предназначена для этого. Это касается в первую очередь дешевых китайских экземпляров.
В них ставят самый примитивный драйвер, без какой-либо защиты от перегрузок по току и перепадов напряжения. Именно такой недостаток конструкции и позволяет им случайным образом диммироваться.
Причем в очень узких и ограниченных пределах. Для остальных светодиодных ламп, такое в принципе невозможно. Поэтому лучше всегда ищите в магазинах модели со значком Dimmable.
Кстати, тут же действует и обратное правило — если вы не собираетесь регулировать яркость своего светильника, то вам нет никакого смысла переплачивать и приобретать именно диммируемые экземпляры. Имейте это в виду.
Есть лампы, которые вроде бы диммируются, но плохо. При этом некоторые умельцы пытаются схитрить, и включают в цепь параллельно соединенных, плохо регулируемых светодиодных экземпляров, одну обычную лампу накаливания.
Такая схема сильно влияет на общее сопротивление, особенно при изменении температуры накала вольфрамовой нити. Эта особенность позволяет в определенных случаях расширить диапазон диммирования светодиодных лампочек.
Однако срок службы у такой схемки и ее отдельных элементов, будет далек от заявленного производителями. Большинство ламп в скором времени могут просто выйти из строя.
Диммер для светодиодных ламп – Варианты применения.
- Акцент в интерьере на отдельном аксессуаре, предмете мебели — картине, туалетном столике, настенной коллекции тарелок и др.;
- Регулировка интенсивности потолочного освещения — особенно актуально при подсветке сложных гипсокартонных конструкций;
- Создание определенной атмосферы и настроения в помещении;
- Постепенное увеличение яркости ламп при включении светильника в темной комнате.Правильно выбранный и настроенный прибор позволяет с помощью источников света преобразить комнату в темное время суток. К тому же, диммеры экономят электроэнергию, снижая расходы на нее до 20%.



































