Подбор контроллера по типу АКБ
Различные по типу АКБ необходимо заряжать по различным программам зарядки. Это связано с различным химическим составом аккумуляторов. Программы зарядки имеют разные алгоритмы заряда. В соответствии с выбранной программой зарядки акб контроллер заряда регулирует напряжение и силу тока в установленном диапазоне. Современные контроллеры заряжают контроллеры по технологии широтно-импульсной модуляции, такие контроллеры называются ШИМ(PWM) контроллеры. Причем более дорогие контроллеры, которые называются MPPT, использующие технологию поиска точки максимальной мощности от массива солнечных батарей тоже заряжают аккумуляторы по технологии ШИМ. Сначала MPPT контроллер отбирает максимальную мощность, а далее используя ШИМ преобразователь, заряжает акб в соответствии с установленной программой зарядки.
В зависимости от имеющихся аккумуляторов, необходимо выбрать контроллер, имеющий программу заряда именно для вашего типа акб. Рассмотрим основные типы АКБ и условия их заряда:
1) Свинцово-кислотные с жидким электролитом. Заряжаются обычно напряжением не выше 14-15 вольт, можно и выше до 17 вольт, но электролит быстро закипит и начнется процесс его выкипания и разрушения пластин, поэтому придется безотрывно следить за процессом заряда и при начале образования пузырьков, все равно опустить напряжение до 14 вольт, или отключить заряд и дать остыть аккумулятору. Также такие аккумуляторы при заряде выделяют взрывоопасный газ, поэтому их необходимо заряжать с открытыми клапанами и в хорошо вентилируемом помещении.
2) Свинцово-кислотные герметичные с загущенным или абсорбированным электролитом. Это аккумуляторы, изготовленные по технологии GEL и AGM. Данные аккумуляторы необходимо заряжать напряжением не выше 14 вольт. Это связано с тем, что если начнется процесс нагрева, загущенного или абсорбированного электролита, то структура электролита начнет разрушаться, и потеряет свои свойства, причем в отличии от жидко-кислотных, электролит невозможно поменять или восстановить.
3) Щелочные АКБ. Требуют заряд напряжением от 10В до 17В, необходимо следить за процессом заряда.
4) Никелевые
5) Литиевые, имеют в составе специальный блок управления зарядом.
Простые контроллеры заряда имеют одну или две программы зарядки для свинцово-кислотных акб для негерметичных жидкостных и для герметичных GEL или AGM аккумуляторов.
Подбор контроллера по напряжению и току солнечных батарей и акб
Большинство выпускаемых солнечных батарей имеет номинальное напряжение 12 или 24 вольта. Это сделано для того чтобы можно было заряжать аккумуляторные батареи без дополнительного преобразования напряжения. Аккумуляторные батареи появились значительно раньше солнечных батарей и имеют распространённый стандарт номинального напряжения на 12 или 24 вольта. Соответственно большинство контроллеров для солнечных батарей выпускается с номинальным рабочим напряжением равным 12 или 24 вольта, а также двухдиапазонные на 12 и 24 вольта с автоматическим распознаванием и переключением напряжения.
Номинальное напряжение на 12 и 24 вольта достаточно низкое для мощных систем. Для получения необходимой мощности приходится увеличивать количество солнечных батарей и аккумуляторов, соединяя их в параллельные контуры и значительно увеличивая силу тока. Увеличение силы тока ведет к нагреву кабеля и электрическим потерям. Необходимо увеличивать толщину кабеля, возрастает расход металла. Также необходимы мощные контроллеры, рассчитанные на высокий ток, такие контроллеры получаются очень дорогими.
Чтобы исключить возрастание тока, контроллеры для мощных систем делают для номинально рабочего напряжения на 36, 48 и 60 Вольт. Стоит заметить, что напряжение контроллеров кратно по напряжению 12 вольтам, для того чтобы можно было подключать солнечные батареи и акб в последовательные сборки. Контроллеры с кратным напряжением выпускаются только для технологии зарядки ШИМ.
Как видно ШИМ контроллеры выбираются с напряжением кратным 12 вольтам, причем в них входное номинальное напряжение от солнечных батарей и номинальное напряжение контура подключенных аккумуляторов должно быть одинаковым, т.е. 12В от СБ – 12В к АКБ, 24В на 24, 48В на 48В.
У контроллеров MPPT входное напряжение может быть равным или произвольно выше в несколько раз без кратности 12 Вольтам. Обычно MPPT контроллеры имеют входное напряжение от солнечных батарей от 50 Вольт для простых моделей и до 250 вольт для мощных контроллеров. Но следует учесть, что опять же производители указывают максимальное входное напряжение, и при последовательном подключении солнечных батарей следует складывать их максимальное напряжение, или напряжение холостого хода. Проще говоря: входное максимальное напряжение любое от 50 до 250В, в зависимости от модели, номинальное или минимальное входное при этом будет 12, 24, 36 или 48В. При этом выходное напряжение для заряда АКБ у контроллеров MPPT стандартное, часто с автоматическим определением и поддержкой напряжений на 12, 24, 36 и 48 Вольта, иногда 60 или 96 вольт.
Существуют серийные промышленные очень мощные MPPT контроллеры с входным напряжением от солнечных батарей на 600В, 800В и даже 2000В. Данные контроллеры также можно свободно приобрести у российских поставщиков оборудования.
Окромя выбора контроллера по рабочему напряжению, контроллеры следует выбирать по максимальному входному току от солнечных батарей и максимальному току заряда акб.
Для ШИМ контроллера, максимальный входной ток от солнечных батарей будет переходить в зарядный ток АКБ, т.е. контроллер не будет заряжать большим током, чем выдают подключенные к нему солнечные батареи.
В MPPT контроллере все иначе, входной ток от солнечных батарей и выходной ток для заряда акб – это разные параметры. Эти токи могут быть равными, если номинальное напряжение подключенных солнечных батарей равно номинальному напряжению подключенных акб, но тогда теряется суть преобразования MPPT, и эффективность контроллера уменьшается. В MPPT контроллерах номинальное входное напряжение от солнечных батарей должно быть выше номинального напряжения подключенных АКБ оптимально в 2-3 раза. Если входное напряжение выше ниже чем в 2 раза, к примеру, в 1,5 раза, то будет меньшая эффективность, а выше более чем в 3 раза, то будут большие потери на разницу преобразования напряжения.
Соответственно входной ток всегда будет равен или ниже максимальному выходному току заряда АКБ. Отсюда следует, что MPPT контроллеры необходимо выбирать по максимальному зарядному току АКБ. Но чтобы не превысить данный ток, указывается максимальная мощность подключаемых солнечных батарей, при номинальном напряжении контура подключенных АКБ. Пример для контроллера заряда MPPT на 60 Ампер:
- 800Вт при напряжении АКБ электростанции 12В;
- 1600Вт при напряжении АКБ электростанции 24В;
- 2400Вт при напряжении АКБ электростанции 36В;
- 3200Вт при напряжении АКБ электростанции 48В.
Следует заметить, что данная мощность при 12 вольт указана для зарядного напряжения от солнечных панелей в 13 — 14 Вольт, и кратна для остальных систем с напряжениями на 24, 36 и 48вольт.
Чем можно заменить некоторые комплектующие

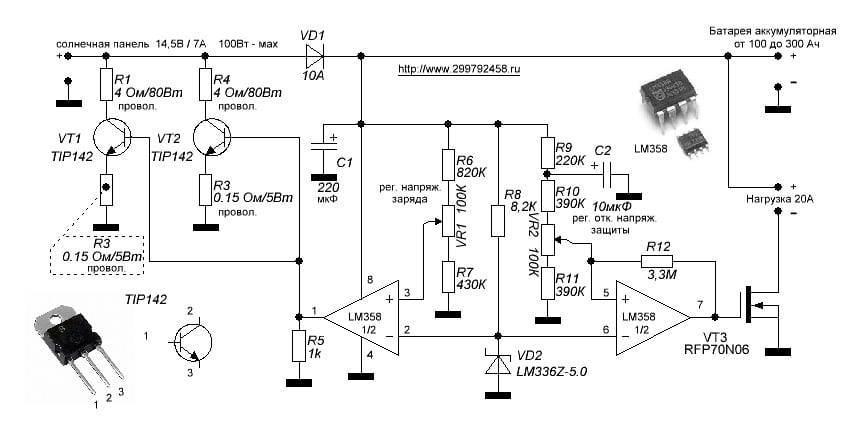
Любой из этих элементов можно заменять. При установке других схем нужно подумать об изменении емкости конденсатора С2 и подборе смещения транзистора Q3.
Вместо транзистора MOSFET можно установить любой другой. Элемент должен иметь низкое сопротивление открытого канала. Диод Шоттки лучше не заменять. Можно установить обычный диод, но его нужно правильно разместить.
Резисторы R8, R10 равны 92 кОм. Такое значение нестандартное. Из-за этого такие резисторы найти сложно. Их полноценной заменой может быть два резистора с 82 и 10 кОм. Их нужно включать последовательно.
Если контроллер не будет использоваться в агрессивной среде, можно провести установку подстроечного резистора. Он дает возможность управлять напряжением. В агрессивной среде он долго не поработает.
При необходимости использовать контроллер для более сильных панелей нужно провести замену транзистора MOSFET и диода более мощными аналогами. Все остальные компоненты менять не нужно. Нет смысла устанавливать радиатор для регулирования 4 А. При установке MOSFET на подходящем теплоотводе устройство сможет работать с более продуктивной панелью.
Подбор контроллера по напряжению и току солнечных батарей и акб
Большинство выпускаемых солнечных батарей имеет номинальное напряжение 12 или 24 вольта. Это сделано для того чтобы можно было заряжать аккумуляторные батареи без дополнительного преобразования напряжения. Аккумуляторные батареи появились значительно раньше солнечных батарей и имеют распространённый стандарт номинального напряжения на 12 или 24 вольта. Соответственно большинство контроллеров для солнечных батарей выпускается с номинальным рабочим напряжением равным 12 или 24 вольта, а также двухдиапазонные на 12 и 24 вольта с автоматическим распознаванием и переключением напряжения.
Номинальное напряжение на 12 и 24 вольта достаточно низкое для мощных систем. Для получения необходимой мощности приходится увеличивать количество солнечных батарей и аккумуляторов, соединяя их в параллельные контуры и значительно увеличивая силу тока. Увеличение силы тока ведет к нагреву кабеля и электрическим потерям. Необходимо увеличивать толщину кабеля, возрастает расход металла. Также необходимы мощные контроллеры, рассчитанные на высокий ток, такие контроллеры получаются очень дорогими.
Чтобы исключить возрастание тока, контроллеры для мощных систем делают для номинально рабочего напряжения на 36, 48 и 60 Вольт. Стоит заметить, что напряжение контроллеров кратно по напряжению 12 вольтам, для того чтобы можно было подключать солнечные батареи и акб в последовательные сборки. Контроллеры с кратным напряжением выпускаются только для технологии зарядки ШИМ.
Как видно ШИМ контроллеры выбираются с напряжением кратным 12 вольтам, причем в них входное номинальное напряжение от солнечных батарей и номинальное напряжение контура подключенных аккумуляторов должно быть одинаковым, т.е. 12В от СБ – 12В к АКБ, 24В на 24, 48В на 48В.
У контроллеров MPPT входное напряжение может быть равным или произвольно выше в несколько раз без кратности 12 Вольтам. Обычно MPPT контроллеры имеют входное напряжение от солнечных батарей от 50 Вольт для простых моделей и до 250 вольт для мощных контроллеров. Но следует учесть, что опять же производители указывают максимальное входное напряжение, и при последовательном подключении солнечных батарей следует складывать их максимальное напряжение, или напряжение холостого хода. Проще говоря: входное максимальное напряжение любое от 50 до 250В, в зависимости от модели, номинальное или минимальное входное при этом будет 12, 24, 36 или 48В. При этом выходное напряжение для заряда АКБ у контроллеров MPPT стандартное, часто с автоматическим определением и поддержкой напряжений на 12, 24, 36 и 48 Вольта, иногда 60 или 96 вольт.
Существуют серийные промышленные очень мощные MPPT контроллеры с входным напряжением от солнечных батарей на 600В, 800В и даже 2000В. Данные контроллеры также можно свободно приобрести у российских поставщиков оборудования.
Окромя выбора контроллера по рабочему напряжению, контроллеры следует выбирать по максимальному входному току от солнечных батарей и максимальному току заряда акб.
Для ШИМ контроллера, максимальный входной ток от солнечных батарей будет переходить в зарядный ток АКБ, т.е. контроллер не будет заряжать большим током, чем выдают подключенные к нему солнечные батареи.
В MPPT контроллере все иначе, входной ток от солнечных батарей и выходной ток для заряда акб – это разные параметры. Эти токи могут быть равными, если номинальное напряжение подключенных солнечных батарей равно номинальному напряжению подключенных акб, но тогда теряется суть преобразования MPPT, и эффективность контроллера уменьшается. В MPPT контроллерах номинальное входное напряжение от солнечных батарей должно быть выше номинального напряжения подключенных АКБ оптимально в 2-3 раза. Если входное напряжение выше ниже чем в 2 раза, к примеру, в 1,5 раза, то будет меньшая эффективность, а выше более чем в 3 раза, то будут большие потери на разницу преобразования напряжения.
Соответственно входной ток всегда будет равен или ниже максимальному выходному току заряда АКБ. Отсюда следует, что MPPT контроллеры необходимо выбирать по максимальному зарядному току АКБ. Но чтобы не превысить данный ток, указывается максимальная мощность подключаемых солнечных батарей, при номинальном напряжении контура подключенных АКБ. Пример для контроллера заряда MPPT на 60 Ампер:
800Вт при напряжении АКБ электростанции 12В;
1600Вт при напряжении АКБ электростанции 24В;
2400Вт при напряжении АКБ электростанции 36В;
3200Вт при напряжении АКБ электростанции 48В.
Следует заметить, что данная мощность при 12 вольт указана для зарядного напряжения от солнечных панелей в 13 – 14 Вольт, и кратна для остальных систем с напряжениями на 24, 36 и 48вольт.
Виды приборов
Контроллеры для солнечных батарей представлены в нескольких видах:
- Устройства On/Off.
- PWM контроллеры.
- MPPT контроллеры.
- Устройства гибридного типа.
- Самодельные контроллеры.
Познакомимся с каждым из этих видов. На сегодняшний день самыми популярными считаются PWM контроллер и контроллер MPPT.
Устройства On/Off
Такие контроллеры заряда аккумуляторов являются самыми простыми из всех моделей, которые представлены на современном рынке. Их функциональность весьма ограничена. Устройства этого типа отключают процесс зарядки аккумулятора при достижении максимального значения напряжения. Таким образом, предотвращается перегрев и перезарядка АКБ.
Важно подчеркнуть, что контроллер такого типа не сможет обеспечить 100% уровень заряда АКБ. Этот нюанс объясняется тем, что отключение происходит по достижении максимального значения тока. На момент обесточивания уровень заряда может находиться в пределах от 70 до 90%
Чтобы загрузить аккумуляторную батарею полностью, потребуется еще несколько часов. Неполная зарядка неблагоприятно сказывается на функционировании прибора и уменьшает срок его эксплуатации.
Контроллеры типа PWM
Контроллер уровня заряда PWM (Pulse-Width Modulation) по-другому называется ШИМ. ШИМ контроллер − устройство, принцип действия которого основан на широтно-импульсной модуляции тока. Прибор разработан с целью устранения проблемы неполной зарядки. 100% уровень достигается благодаря тому, что механизм при обнаружении максимального значения тока, понижает его продлевая таким образом зарядку аккумулятора.
Описанное устройство предотвращает перегрев аккумуляторной батареи, способствует повышению принятия заряда. В общем, хорошо сказывается на ее состоянии. Прибор этого типа считается весьма эффективным, но MPPT контроллер, если сравнивать его принцип действия с PWM, является более предпочтительным вариантом по ряду функциональных возможностей.
MPPT контроллеры
МРРТ контроллер (Maximum Power Point Tracking) − устройство, которое отслеживает максимальный предел мощности заряда. С помощью сложного алгоритма устройство этого типа следит за показаниями тока и напряжения системы энергоснабжения, определяя оптимальное соотношение параметров для обеспечения максимальной продуктивности всей солнечной электростанции.
Без преувеличения можно утверждать, что именно MPPT контроллер является наиболее усовершенствованной и эффективной моделью по сравнению с другими. Для сравнения: MPPT контроллер повышает продуктивность системы энергообеспечения до 35% относительно PWM.
На сегодняшний день MPPT контроллер считается более подходящим для систем, в которых солнечные панели занимают значительные площади. Но высокая стоимость приборов данного типа вводит определенные ограничения при его использовании. Поэтому PWM модель является доступной для эксплуатации в системах энергоснабжения частных домов.
Устройства гибридного типа
Используются в случае энергоснабжения с помощью комбинирования источников энергии, например, ветра и солнца. В основу разработки гибридного прибора положен принцип работы МРРТ и PWM контроллеров. Единственное, чем он отличается от других моделей, − это вольтамперные параметры.
Главная цель моделей гибридного типа состоит в своеобразном выравнивании нагрузки на аккумуляторы. Эта проблема возникает в результате работы ветрогенераторов, которые производят ток непостоянной величины. При этом аккумуляторы работают в усиленном режиме, который значительно уменьшает срок эксплуатации.
Самодельные приборы
В некоторых случаях, при наличии соответствующего опыта и навыков, собирают контроллер аккумуляторов для солнечной панели самостоятельно. Но, скорее всего, такой прибор будет значительно уступать в плане функциональности и эффективности. Устройства подобного типа подходят только для очень маленькой системы энергообеспечения, которая работает с низкой мощностью.
Для изготовления контроллера заряда аккумуляторов вам понадобится его схема. Погрешность работы самодельного контроллера должна позволять фиксировать перепады измеряемых величин с точностью до одной десятой.
Наличие инвертора необходимо:
- Для обеспечения круглосуточного бесперебойного питания в сети, использующей централизованную подачу энергии параллельно с аккумуляторами.
- В сетевых системах электроснабжения – совместная работа сетевого on-grid инвертора и центральной электросетью.
- Для систем, где основным или единственным источником электроэнергии выступают фотоэлектрические панели или ветряки.
- В гибридных и комбинированных системах электроснабжения, совместная работа ВИЭ с центральной сетью.
- На других объектах с автономным электропитанием, построенных по принципу off-grid систем.
- В мобильных комплексах на базе солнечных панелей, использующихся автомобилистами и любителями многодневных пеших турпоходов.
Типы
On/Off
Данный тип устройств считается наиболее простым и дешевым. Его единственная и главная задача – это отключение подачи заряда на аккумулятор при достижении максимального напряжения для предотвращения перегрева.
Однако данный тип имеет определенный недостаток, который заключается в слишком раннем отключении. После достижения максимального тока необходимо еще пару часов поддерживать процесс заряда, а этот контроллер сразу его отключит.
В результате зарядка аккумулятора будет в районе 70% от максимальной. Это негативно отражается на аккумуляторе.

PWM
Данный тип является усовершенствованным On/Off. Модернизация заключается в том, что в него встроена система широтно-импульсной модуляции (ШИМ). Эта функция позволила контроллеру при достижении максимального напряжения не отключать подачу тока, а уменьшать его силу.
Из-за этого появилась возможность практически стопроцентной зарядки устройства.

МРРТ
Данный типаж считается наиболее продвинутым в настоящее время. Суть его работы строится на том, что он способен определить точное значение максимального напряжения для данного аккумулятора. Он непрерывно следит за током и напряжением в системе. Из-за постоянного получения этих параметров процессор способен поддерживать наиболее оптимальные значения тока и напряжения, что позволяет создать максимальную мощность.

Схема подключения батареи к контроллерам и аккумуляторам
Как устроены солнечные батареи и из чего они состоят, мы выяснили. Теперь поговорим о практическом использовании. Сама по себе солнечная панель малополезна. Она выдает не особо высокое напряжение, которое, кроме того, постоянно меняется. Пасмурно – напряжение одно, солнечно – другое. Набежала тучка – получили скачок.
Далее, солнечная панель выдает постоянный ток, в то время как большинство бытовых приборов работает на переменном. Ну и, конечно, солнечные батареи абсолютно бесполезны ночью. Чтобы получить от такого источника какую-то пользу, необходимо энергию запасти и преобразовать до нужных значений. То есть нужно построить солнечную электростанцию.
В качестве накопителя энергии очень удобно использовать обыкновенные автомобильные аккумуляторы. Они идеально подходят по напряжению и легко подбираются по емкости. Кроме того, что батарея будет запасать энергию, она дополнительно стабилизирует напряжение. Упало оно на панели – потребитель будет получать питание от аккумулятора. Поднялось – панель будет питать потребители и одновременно заряжать АКБ.

Преобразование постоянного напряжения батареи в переменное 220 В несложно сделать при помощи так называемого инвертора (преобразователя). Сегодня таких устройств самой разной мощности и стоимости полные прилавки.

Но нельзя просто взять и подключить панель к аккумулятору. Ведь заряжать АКБ нужно определенным током и нельзя допускать ее перезарядки. Поэтому нам понадобится еще один узел – контроллер заряда АКБ. Он самостоятельно будет выдерживать зарядный ток и отключит АКБ от панели, если она полностью заряжена или панель не в состоянии обеспечить необходимое напряжение.

Купить такой прибор тоже не проблема, причем есть совсем недорогие модели, хотя при желании можно взять устройство с целым набором дополнительных функций: вольтметром, таймером, собственным преобразователем и т. д. Ну и цена, конечно, будет соответствующей. Что касается схемы соединения всех узлов, то она довольно проста.

Особых пояснений она не требует. Напряжение с панели поступает на контроллер, который заряжает аккумулятор и питает низковольтную нагрузку (не все модели). Аккумулятор же, в свою очередь, питает преобразователь, если энергии солнечной панели для этих целей недостаточно.
Схема установки
Вы можете сделать самодельный вариант своими руками и настроить его, если будете учитывать все наши рекомендации.
Следует отметить, что при подключении каждого типа подобных приборов необходимо использовать максимально соответствующий вид солнечных панелей. Например, при использовании устройства, рассчитанного на входное напряжение порядка 100 вольт, следует воспользоваться солнечными панелями, у которых подобный показатель на выходе соответствует данному значению.
Прежде чем приступить к подключению прибора, следует определиться с наиболее подходящим местом для его установки. Оптимальным решением данного вопроса является сухое, хорошо проветриваемое помещение. Категорически не рекомендуется располагать рядом с аппаратом легковоспламеняющиеся материалы. Помимо этого, категорически недопустимо расположение устройства очень близко к различным источникам вибрации, влажности, а также разнообразным обогревателям и печам. Место для размещения аппарата должно быть надежно защищено от различных атмосферных осадков и прямых солнечных лучей.
Последовательность подключения устройств PWM
Чтобы добиться максимального эффекта от использования подобного устройства, необходимо точно следовать инструкции, а также соблюдать определенную последовательность при подключении аппарата. Процесс подсоединения приборов PWM и различных периферийных устройств не вызовет больших затруднений – справиться с данной задачей сможет любой человек.
Каждая конструкция оснащена специальными маркированными клеммами.
Подключение периферийных устройств необходимо осуществлять в точном соответствии с обозначениями на контактных клеммах:
- необходимо соединить аккумулятор и аккумуляторную батарею при помощи специального провода и клеммы, внимательно соблюдая полярность;
- к определенному положительному проводу нужно подсоединить предохранитель, предназначенный для защиты прибора;
- на соответствующих контактах контроллера следует зафиксировать специальные проводники, выходящие от батареи солнечных панелей, при этом также нужно тщательно соблюдать полярность;
- следует подсоединить к определенным выходам аппарата специальную лампу для контроля соответствующего напряжения.
Порядок подключения приборов MPPT
Общие правила подключения этого типа аппаратов практически идентичны монтажу других видов приборов. Однако технология установки немного отличается, так как контроллеры MPPT относятся к более мощным устройствам.
Для конструкций, рассчитанных на высокую мощность, для соединения силовых цепей необходимо использовать электрокабели с большим сечением.
Соединительные электрокабели обязательно должны быть оснащены специальными наконечниками, выполненными из меди, которые необходимо предварительно обжать с помощью определенного инструмента. Отрицательные клеммы солнечной панели и аккумулятора следует оснастить специальными переходниками с предохранителями и выключателями. Благодаря подобному оснащению конструкции прибора можно добиться значительного сокращения потери энергии и гарантированной максимально безопасной эксплуатации конструкции.
Подсоединение периферии к аппарату MTTP:
- предварительно следует отключить прибор и аккумулятор при помощи специальных выключателей;
- необходимо демонтировать специальные предохранители на солнечной панели и аккумуляторе;
- нужно подсоединить при помощи электрокабеля и клемм аккумулятор и контроллер;
- подключить с помощью специального провода и клемм солнечную панель с аппаратом (данные элементы обозначены соответствующими знаками);
- соединить с помощью электрокабеля определенную клемму заземления с шиной «земли»;
- установить на конструкции специальный датчик, определяющий температуру.
Только после выполнения всех этих действий можно поставить на место предохранитель аккумуляторной батареи и перевести выключатель в положение «включено». На мониторе устройства появится значок, обозначающий аккумулятор.
После этого необходимо подождать несколько минут, установить предохранитель солнечной панели и включить устройство при помощи специального выключателя, расположенного на панели прибора. На мониторе отобразится определенный значок, обозначающий напряжение солнечной панели. Это говорит об успешном начале работы прибора.
Стоимость
Система электроснабжения от солнечных батарей собирается, прежде всего, для экономии средств, поэтому цена на отдельные детали – очень важный момент. Предлагаемые варианты прошли испытание временем и являются оптимальным по сочетанию цена/качество:
- Solar controller 20a – стоимость 20,75$ — простое управление, яркий ЖК дисплей, понятный интерфейс. Отлично справляется с задачей по заряду АКБ. Технология ШИМ (PWM). Имеется возможность подключения через USB к компьютеру для настройки.
- MPPT Tracer 2210RN Solar Charge Controller Regulator, цена 75$ – MTTP контроллер на 20А – качественный и надежный, сертифицированный, распознает день/ночь. Высокий КПД – 97%
sovet-ingenera.com, energo.house, electric-220.ru, alter220.ru, masterclub.online, electricadom.com
Необходимость
При максимальном заряде аккумулятора, контроллер будет регулировать подачу тока на него, уменьшая ее до необходимой величины компенсации саморазряда устройства. Если же аккумулятор полностью разряжается, то контроллер будет отключать любую входящую нагрузку на устройство.
Необходимость этого устройства можно свести к следующим пунктам:
- Зарядка аккумулятора многостадийная;
- Регулировка включения/отключения аккумулятора при заряде/разряде устройства;
- Подключение аккумулятора при максимальном заряде;
- Подключение зарядки от фотоэлементов в автоматическом режиме.
Контроллер заряда аккумулятора для солнечных устройств важен тем, что выполнение всех его функций в исправном режиме сильно увеличивает срок службы встроенного аккумулятора.
Контроллер Майкла Дэвиса
Это устройство предназначено для более мощных солнечных панелей. Оно прекрасно справляется с регулированием зарядки аккумуляторов током, произведенным ветрогенератором. Поскольку аппарат имеет достаточно простое строение, его можно изготовить своими руками.
Есть два варианта этого контроллера. Первый является старым и несовершенным. Второй – простым и более эффективным. Его схема на рисунке:

Для его создания нужно подготовить:
- 2 регулятора: 7805 (К142ЕН5А) (IC1) и NE555 (IC1);
- 2 стандартные кнопки (РВ1 и РВ2);
- 2 LED-лампочки. Одна зеленого цвета, другая – желтого;
- 1 автомобильное реле на 12 В (RLY1). Желательно подбирать такое реле, которое позволяет коммутировать токи 30-40 А;
- 1 диод 1N4001. Можно взять любой подобный;
- 2 подстроечных резистора 10К. На схеме они обозначены, как R1 и R2. Лучше, чтобы они были многооборотными. Разрешается брать такие резисторы, интервал подстройки которых составляет 0-100К. Однако элементы с 10К дают лучшую подстройку;
- 3 резистора 1К Ом 1/8 Вт 10% (обозначены R3-R5);
- 1 резистор 330 Ом (R6);
- 1 резистор 100 Ом (R7);
- 2 транзистора 2N2222 и IRF540. Обозначены как Q1 и Q2 соответственно. Вместо первого транзистора можно взять 2N3904, NTE123 или любой другой, имеет биполярную NPN структуру и аналогичные характеристики. Так же можно поступить со вторым транзистором;
- 2 конденсатора 0,33 uF и 0,1uF. Оба рассчитаны на 35 V. Вид конденсатора может быть любой.
Все эти элементы размещают на плате и припаивают. После чего проводят первичную регулировку схемы. Она заключается в выставлении уровней напряжения на контрольных точках ТР1 и ТР2. Напряжение на первой должно равняться 1,667 В, на второй – 3,333 В. Эти уровни выставляют, настраивая кнопки. Также на каждую цепочку питания следует установить предохранитель на соответствующий ток.
Подбор контроллера по типу АКБ
Различные по типу АКБ необходимо заряжать по различным программам зарядки. Это связано с различным химическим составом аккумуляторов. Программы зарядки имеют разные алгоритмы заряда. В соответствии с выбранной программой зарядки акб контроллер заряда регулирует напряжение и силу тока в установленном диапазоне. Современные контроллеры заряжают контроллеры по технологии широтно-импульсной модуляции, такие контроллеры называются ШИМ(PWM) контроллеры. Причем более дорогие контроллеры, которые называются MPPT, использующие технологию поиска точки максимальной мощности от массива солнечных батарей тоже заряжают аккумуляторы по технологии ШИМ. Сначала MPPT контроллер отбирает максимальную мощность, а далее используя ШИМ преобразователь, заряжает акб в соответствии с установленной программой зарядки.

В зависимости от имеющихся аккумуляторов, необходимо выбрать контроллер, имеющий программу заряда именно для вашего типа акб. Рассмотрим основные типы АКБ и условия их заряда:
1) Свинцово-кислотные с жидким электролитом. Заряжаются обычно напряжением не выше 14-15 вольт, можно и выше до 17 вольт, но электролит быстро закипит и начнется процесс его выкипания и разрушения пластин, поэтому придется безотрывно следить за процессом заряда и при начале образования пузырьков, все равно опустить напряжение до 14 вольт, или отключить заряд и дать остыть аккумулятору. Также такие аккумуляторы при заряде выделяют взрывоопасный газ, поэтому их необходимо заряжать с открытыми клапанами и в хорошо вентилируемом помещении.
2) Свинцово-кислотные герметичные с загущенным или абсорбированным электролитом. Это аккумуляторы, изготовленные по технологии GEL и AGM. Данные аккумуляторы необходимо заряжать напряжением не выше 14 вольт. Это связано с тем, что если начнется процесс нагрева, загущенного или абсорбированного электролита, то структура электролита начнет разрушаться, и потеряет свои свойства, причем в отличии от жидко-кислотных, электролит невозможно поменять или восстановить.
3) Щелочные АКБ. Требуют заряд напряжением от 10В до 17В, необходимо следить за процессом заряда.
4) Никелевые
5) Литиевые, имеют в составе специальный блок управления зарядом.
Простые контроллеры заряда имеют одну или две программы зарядки для свинцово-кислотных акб для негерметичных жидкостных и для герметичных GEL или AGM аккумуляторов.
Эффективность солнечных батарей
Достичь высокой степени эффективности от использования солнечной батареи крайне проблематично. Тем более, когда солнечная батарея изготавливается своими руками, и делаются попытки получить энергию под бытовые нужды целого дома или хозяйственные нужды дачного участки.
Такая промышленная бытовая установка генерирует 150 ватт мощности при напряжении сети 12 вольт. Правда, заявленная мощность гарантируется при полностью открытом солнечном небосводе
Чтобы получать максимальную эффективность от солнечного генератора энергии, необходимо постоянно определять и точно согласовывать сопротивление нагрузки. Здесь без привлечения технологичных электронных устройств – контроллеров управления, не обойтись никак. А сделать подобный контроллер своими руками – задача сложная.
Фотоэлементам, на основе которых выстраивается структура солнечных панелей, присуща температурная нестабильность. Практика применения указывает на значительное падение производительности фотоэлементов в результате повышения температуры их поверхности.
Так появляется ещё одна, не менее трудная задача. Её решение требует использования солнечного света, лишённого тепла. Сделать нечто подобное в кустарных условиях видится бесперспективной идеей.
И ещё недостатки альтернативной энергетики:
- потребность в значительных площадях под размещение панелей батареи;
- бездействие установки в тёмное время суток;
- наличие в составе компонентов батареи ядовитых веществ (свинца, галлия, мышьяка и т.п.);
- значительные эксплуатационные издержки.
Тем не менее, профессиональное изготовление солнечных генераторов энергии стабильно наращивается. Существует уже как минимум пять компаний, готовых предложить к установке современные конструкции, в том числе предназначенные для объектов жилой недвижимости:
- Canadian Solar
- Jinko Solar
- Hanwha Qcells
- JA Solar
- Trina Solar
Изготовление платы
Для работы потребуется:
- Стеклотекстолит фольгированный;
- Наждачная бумага (очень мелкозернистая и нулёвка);
- Растворитель для обезжиривания;
- Глянцевая бумага для лазерного принтера (1 лист);
- Утюг;
- Лимонная кислота;
- Перекись водорода;
- Соль пищевая;
Для платы понадобится кусок текстолита размером 4Х6 сантиметра. Обрезать её в нужный размер лучше ножовкой по металлу. Потому что при работе ножницами текстолит может расслоиться и появятся грубые заусенцы.
Обязательно обрабатываем кромку мелкой наждачной шкуркой. Чтобы снять слой оксидной плёнки, очень аккуратно обрабатываем поверхность нулёвкой.
Последний подготовительный этап – обезжиривание. Но это перед тем как приложить распечатанную схему.


































